11月27日晚间,国内无人机龙头中无人机(688297.SH,股价46.04元,市值310.77亿元)披露成都产业投资集团有限公司(以下简称“成都产投”)询价转让结果,41.99元/股的定价吸引多家实力资本询价,最终17家投资者获配1012.5万股。其中,摩根大通等境外机构及诺德基金、华夏基金等头部公募扎堆入局。
《每日经济新闻》记者(以下简称“每经记者”)注意到,继海光信息后,成都产投再创一个经典投资案例,其此次转让仍收获超30倍回报。从十年前的入股到现在,成都产投陪伴了中无人机成长。今年前三季度,中无人机营收同比激增319%,交付产品数量亦较上年同期增加。

图片来源:中无人机公告
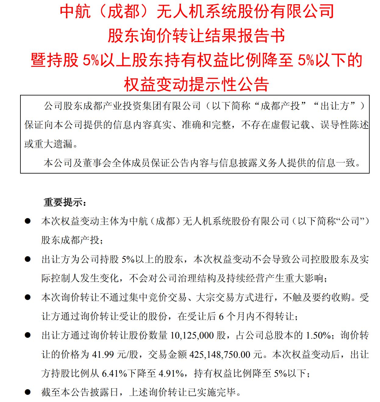
17家投资者获配,摩根大通等境外机构参与认购
根据中无人机11月27日公告,本次询价转让价格为41.99元/股。询价转让的《认购邀请书》已送达共计396家机构投资者,具体包括:基金管理公司75家、证券公司61家、保险公司38家、私募基金管理人218家、期货公司1家、合格境外机构投资者3家。组织券商合计收到有效报价41份。根据认购邀请书约定的定价原则,最终17家投资者获配,转让股票数量为1012.5万股。
每经记者注意到,此次询价受让方包括诺德基金、华夏基金、博道基金等知名机构,国泰海通和广发证券两家券商,还有多家私募机构。

图片来源:中无人机公告
其中,中信证券资产管理(香港)有限公司和J.P. Morgan Securitiesplc两家境外机构投资者各自获配17万股。
据公开信息,J.P. Morgan Securities PLC是摩根大通集团旗下的投资银行和证券业务实体,总部位于英国,业务范围覆盖全球资本市场活动,包括证券交易、资产管理、企业融资等。它在中国市场以QFII(合格境外机构投资者)身份参与A股交易,具有灵活调仓、分散布局的特点,其动向常被视作外资对中国资产配置的风向标之一。
此外,参与询价的私募机构中也有明星资本。比如上海牧鑫私募基金管理有限公司,其董事长张杰平毕业后在瑞士信贷伦敦和新加坡分公司负责新兴市场外汇结构化衍生品的交易业务,曾管理超过100亿美元的衍生品资产。
再如锦绣中和(天津)投资管理有限公司,其实际控制人张敬庭曾任九鼎投资副总裁,参与过多个百亿元级基金运作。
之前,中无人机方面在回复每经记者采访时曾表示,受让方通过询价转让受让的股份,在受让后6个月内不得转让,将引入更多专业投资者成为公司股东。
业绩驶入快车道,前三季度营收同比增逾三倍
成都产投询价转让中无人机,又是其投资生涯的经典案例。
2019年12月,中无人机开始重组,成都产投正式成为中无人机的股东,持有其5562.19万股,占比12.92%。此后伴随着中无人机增资发展,至2022年6月中无人机成功登陆科创板时,成都产投的持股市值已达约31.32亿元,与最初6000万元的投入相比,增幅一度超过50倍。
即便到现在,成都产投收获的回报仍超过30倍。
每经记者梳理发现,成都产投此前曾经投资过海光信息,并创造了十年投资收益超百倍的奇迹。事实上,成都产投投资中无人机的时间更早,2014年成都产投以6000万元资金获得中航工业公务机30%股份时,后者的“翼龙”无人机尚在襁褓之中,低空经济更是个陌生概念。
如今,中无人机已经成长为国内无人机领域的头部企业。其主要产品为翼龙系列大型固定翼长航时无人机系统,由无人机平台、地面站、任务载荷及综合保障系统组成。该公司目前已拥有翼龙-1、翼龙-1D、翼龙-1E、翼龙-1G、翼龙-2、翼龙-2D、翼龙-2H、翼龙-2HA、翼龙-6、翼龙-X等无人机平台。

图片来源:中无人机2025年第三季度报告
今年前三季度,中无人机营收15.48亿元,同比增长319.01%;归母净利润3383.98万元,同比增长140.89%。对于业绩增长原因,中无人机表示,交付产品数量较上年同期增加,营收较上年同期上升。今年上半年,公司股票也受到投资者追捧,股价一度逼近62.06元/股的历史新高。
免责声明:本文内容与数据仅供参考,不构成投资建议,使用前请核实。据此操作,风险自担。
每日经济新闻